关于应急管理部重点实验室候选名单的公示
? ? ? ?根据《应急管理部办公厅关于开展2020年度应急管理部重点实验室申报工作的通知》(应急厅函〔2020〕294号)有关安排,经形式审查、专家评审、现场核查等程序,研究确定了应急管理部重点实验室候选名单,现予以公示,公示时间为2021年8月31日至9月6日。
? ? ? ?在公示期内,如对公示信息有异议,可以以书面形式向应急管理部反映。以单位名义反映的要加盖单位公章,以个人名义反映的要提供个人真实信息并附联系方式。匿名或超出公示期的举报,不予受理。
联系电话:010-83933698
传真:010-83933700
通讯地址:北京市西城区广安门南街70号应急管理部科技和信息化司
邮编:100054
?
附件:
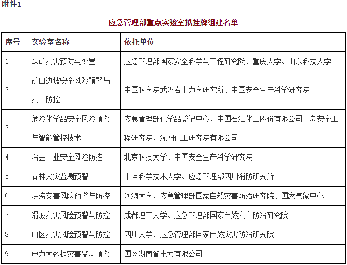
1.应急管理部重点实验室拟挂牌组建名单
2.应急管理部重点实验室拟首批创建名单
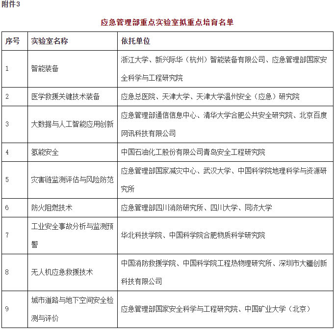
3.应急管理部重点实验室拟重点培育名单
?
? ? ? ? ? ? ? ? ? ? ? ? ? ? ? ? ? ? ? ? ? ? ? ? ? ? ? ? ? ? ? ? ? ? ? ? ? ? ? ? ? ? ? ? ? ? ? ? ? ? ? ? ? ? ? ? ?应急管理部科技和信息化司
? ? ? ? ? ? ? ? ? ? ? ? ? ? ? ? ? ? ? ? ? ? ? ? ? ? ? ? ? ? ? ? ? ? ? ? ? ? ? ? ? ? ? ? ? ? ? ? ? ? ? ? ? ? ? ? ? ? ? ? ? ?2021年8月30日




版权所有:中国地质灾害防治与生态修复协会
地址:北京市海淀区中关村东路66号世纪科贸大厦B座2层 电话:010-62119819
京ICP备12052178号-2 京公网安备 11010702001900号
免责声明:本网站从行业工作角度出发,所载信息部分来自相关媒体,版权属原作者所有,如有不妥,请告知,我们将及时处理。